営業スキルセルフチェックの結果はどうでしたか?

シートは、自動でダウンロードが始まります
始まらない場合は ここをクリック

A4用紙両面印刷・長辺とじ設定で印刷するとGoodです!

しかしここまでは、
自己申告の診断です⋯

あなたの会社の本当の実力、
正確に測ってみませんか?

通常60万円で提供中の組織分析サービス、COG-EVIDENCEですが・・・

Baseline Review機能として 
5万円(税別)でトライアル提供します

Baseline Review サービス概要

2トークを対象に、分析結果を提供します。

商談トーク、アポ電話、プレゼンなどをUploadするだけ。ロープレでもリアルでもOK!
成功トーク⇔失敗トーク、成績差のある2名や、シーンの違う2トークなど、比較分析します。

提供内容・納品物

・Baseline Reviewレポート:基本項目を比較列挙した資料一式

・シーンに合わせた個別レポート(2サンプル分)

表紙では一般的な営業トークと比較した分析概要が示されます

まずはアイスブレークとして、のスキルをチェック(世界一のインサイドセールス企業と一緒に開発した項目です)

ヒアリングスキルをチェック、質問の種類と数、質問文の長さとそのタイミングまで分析します

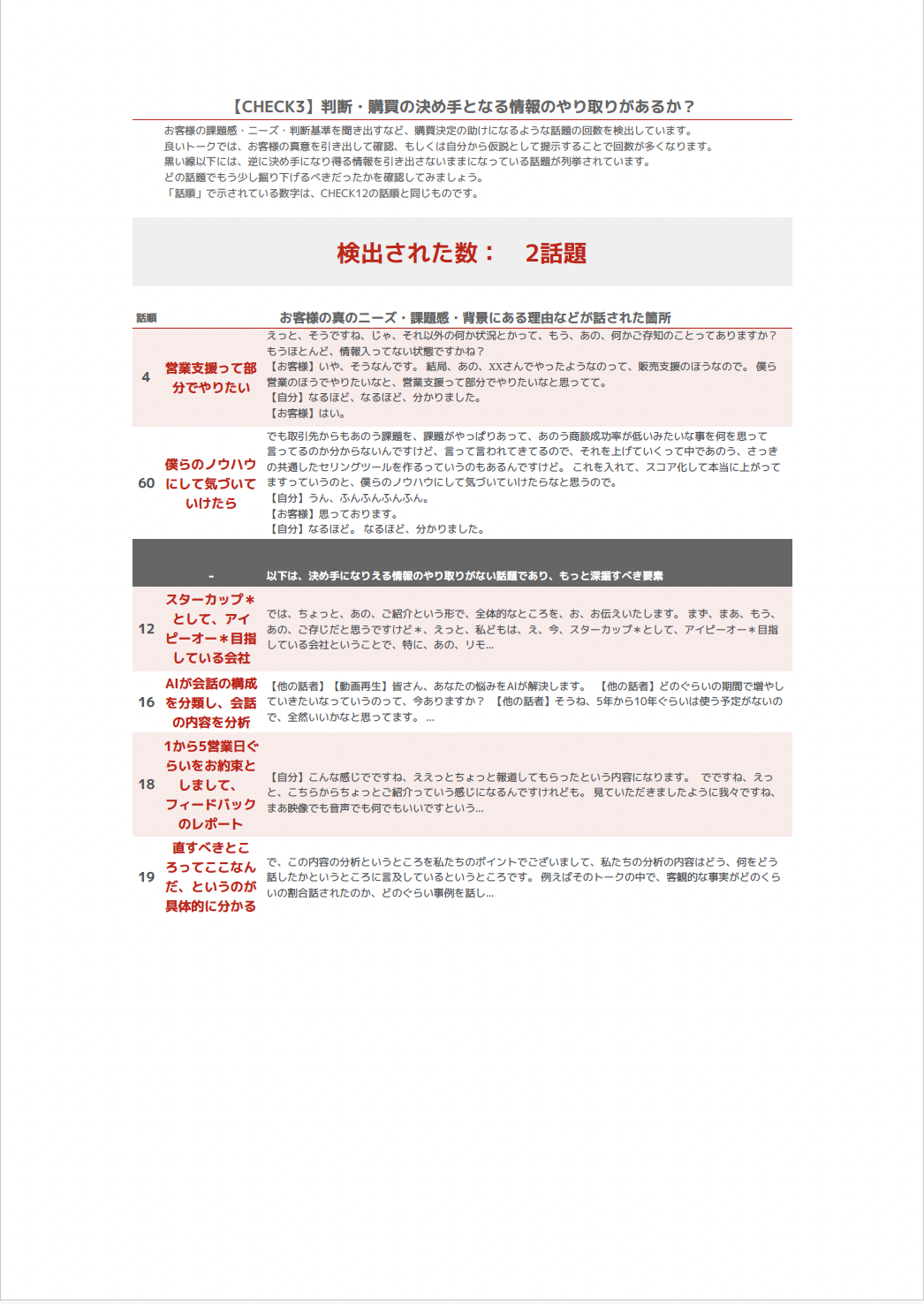
ニーズの深堀りや話し合いができた箇所・できなかった箇所を検出(多くの企業で、成績の良い人材に検出量が多い箇所です)

お客様に向けて、共感表現をした箇所を検出

クセや迷いながらの話し方で良く出てくる「あのー」や「えっと」などの回数や、こそあど言葉が過剰に使われていないかチェック

情報構成と、主に話された話題一覧が列挙

各話題に対する、説明の有無・情報量をそれぞれ列挙

顧客からの質疑応答の種類・数・返答の質について検出

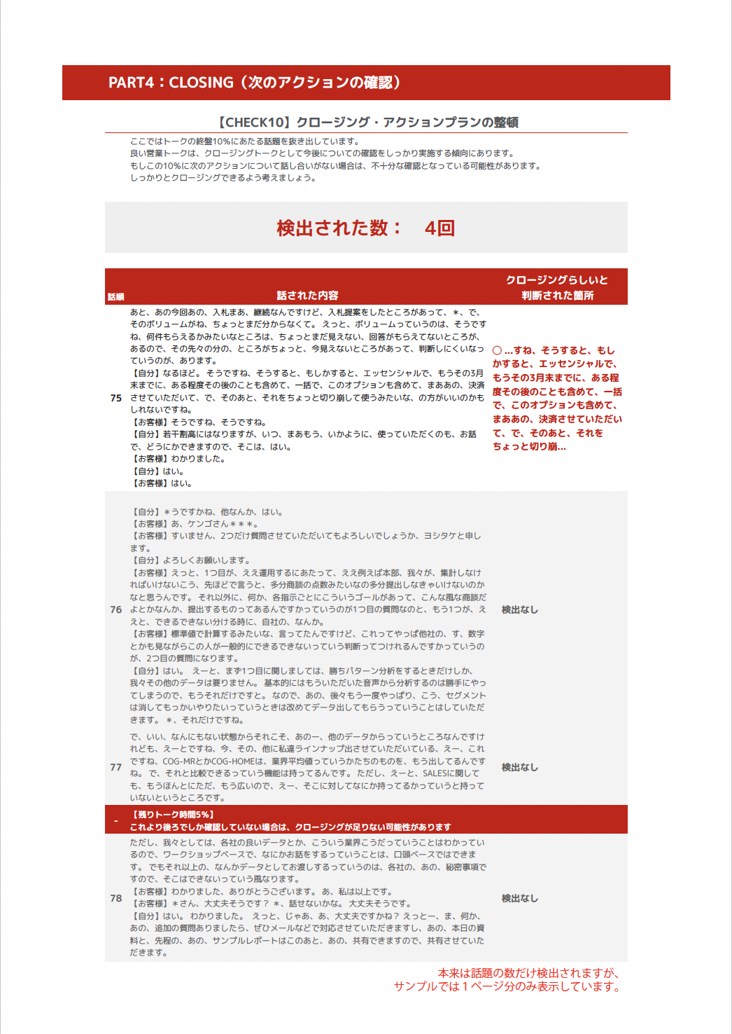
クロージングのタイミングや、質について分析

トーク内で話された全文とチェックポイントの列挙

価格

5万円(税別)
[クレジットカード決済対応]

利用条件

・申込時に発注条件書として、NDA・反社状況を含む条件を締結

・利用は初回1回のみ

部分検定の継続だけでは、統計的に有意なサンプル数を満たせず、組織改善施策抽出に至らないため、2回目以降は組織分析 COG-EVIDENCE にて提供。COG-EVIDENCEの最低サンプル数は6件。

感覚に頼った営業判断・指導は、
なぜ危険なのか?

知識表現AIを使って、精密分析を導入した企業の事例

離職率も高い業界なので、せっかく採用した営業をどう育てるかは悩んでいた。

中途採用も含め5名の営業員について分析したところ、想定以上にレベル差があることがわかり、驚愕した。
ある程度スキルのあるメンバーはそのまま教育を継続することにし、レベルの乖離が大きい一名については配置転換することを意思決定した。これだけしっかり差が出ていることが見える化されると、指導役へも説得しやすかった。

地方工務店(営業人数5名)

代表取締役

プロモーション調査の結果から、MRのトーク訴求力が弱い事はわかっていた。

実際に分析してみると、ミドルレベル以下のMRは訴求力の前にヒアリング(プロービング)の数が圧倒的に不足していることがわかった。
誰にどのレベルで、何が足りないのか明確に把握できたため、強化施策を3グループに分けて実施することにした。

大手製薬企業

MR営業研修担当

これまでのルート営業以上に、新規のソリューション営業を拡大させたいフェーズだったので、これまでの営業スキルは通じない前提でいたものの、なぜか成績の差がかなり開いている状態が続いていた。

この差が何なのか、営業人員の「アポ取り電話」「訪問商談」「上司の指導時間」それぞれを詳細分析したところ、実は成績と相関があったのが 「上司の指導内容」だった。
それからは現場の研修よりも、上司の指導内容を優先して強化に踏み切った。

中堅ソリューション企業

執行役員・事業部長

毎年の新人教育が、座学と支店でのOJTだけでは属人化しているのではないか悩んでいた。

社内の営業成績上位者をモデルトークとして、新人のスキルがどのくらい離れているのかを分析し、状況に応じて教育内容を 変更
本人にも詳細な違いをフィードバックしたところ、「偏見なく成績上位者と比較されていて、ためになった」との回答が7割。実際に導入後は納得感も高くなったためか、離職率が下がっている。

大手不動産企業

人材育成担当

申し込み・ファイルUploadフォーム